行业资讯

集团简介
admin
2014-12-16
236

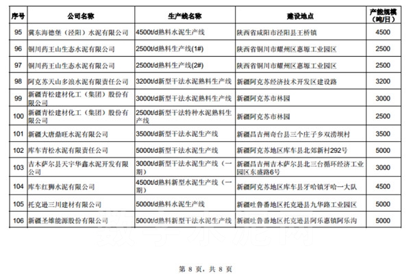
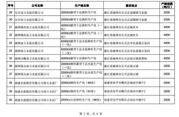
符合《水泥行业准入条件》生产线名单(第七批)

更新日期: 2014年12月16日 来源: 数字水泥网 【字体:  

    工信部于12月5日发布了符合《水泥行业准入条件》生产线名单(第七批),全国共计106条生产线在列。

 

中华人民共和国工业和信息化部公告
  
2014年  第78号


  
  
  依据我部发布的《水泥行业准入条件》和《水泥行业准入公告管理暂行办法》,经企业申报、省级工业和信息化主管部门核实、专家复核和网上公示,现将符合《水泥行业准入条件》生产线名单(第七批)予以公告。


  
  附件:符合《水泥行业准入条件》生产线名单(第七批)


  
  
工业和信息化部
2014年12月5日